Steninge

Lidarbacken 6

Såld

KONTAKTA ANSVARIG MÄKLARE FÖR MER INFO!

Upptäck Lidarbacken 6 i pittoreska Steninge ! Detta imponerande betonghus, färdigställt år 2020, strålar av stolthet och precision i varje detalj. Det välkomnande vardagsrummet och köket skapar en känsla av rymd, med en öppen planlösning som sträcker sig upp till nocken. På entréplan finner ni även två generösa sovrum samt en praktisk tvättstuga.

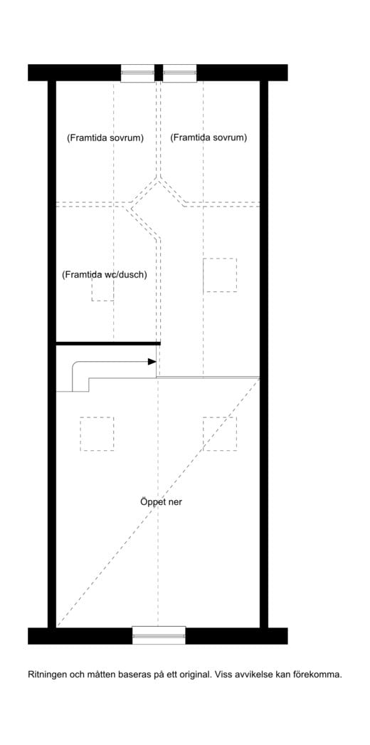
Det stilfulla köket i högkvalitativt mörkt utförande utgör själva hjärtat i hemmet, medan det eleganta badrummet imponerar med snygg klinker och genomtänkt design. Övre planet är för närvarande utformat med ett rymligt allrum och ett förråd. Förrådet är förberett för ökad bekvämlighet med möjligheten att installera ett extra badrum. I allrummet finns utrymme för två extra sovrum om det önskas. Valet är ditt!

Utanför väntar en naturskön tomt som omfamnar huset och inbjuder till lugn och ro. Här finns även en förtjusande pool, den perfekta platsen att koppla av och njuta av de vackra omgivningarna. Varje element i detta hem är noggrant utvalt med känsla för kvalitet och skapar en unik och exklusiv boendemiljö.

Ta chansen att uppleva det bästa av både modern design och naturskön omgivning. Kontakta oss för mer information!

Visa mer
Slutpris

5 430 000 SEK

Ansvarig mäklare

Anders Wall

Reg. fastighetsmäklare / Franchisetagare
Assisterande

Philip Bengtsson

Reg. fastighetsmäklare / Franchisetagare

Vi tar hjälp av cookies för att tillhandahålla våra tjänster. Genom att använda denna webbplats godkänner du att vi använder cookies.

Vardagsrum/kök

Lidarbacken 6
Lidarbacken 6
Lidarbacken 6
Lidarbacken 6
Lidarbacken 6
Lidarbacken 6

Fastigheten

Lidarbacken 6
Lidarbacken 6

Matplatsdel i vardagsrum

Lidarbacken 6
Lidarbacken 6

Allrum övre plan

Lidarbacken 6

Badrum

Lidarbacken 6
Lidarbacken 6

Sovrum 1

Lidarbacken 6
Lidarbacken 6

Sovrum 2

Lidarbacken 6

Övriga bilder

Lidarbacken 6
Lidarbacken 6
Lidarbacken 6